Zarobki na Islandii: Czy wysoka pensja wystarczy na życie?
Ile można zarobić na Islandii? Analizujemy realne zarobki, system podatkowy i wysokie koszty życia. Dowiedz się, czy praca na wyspie to dobry wybór dla Ciebie.
Ile można zarobić na Islandii? Analizujemy realne zarobki, system podatkowy i wysokie koszty życia. Dowiedz się, czy praca na wyspie to dobry wybór dla Ciebie.
Jak opuścić grupę rodzinną Microsoft Family Safety? Sprawdź nasz poradnik dla organizatorów i członków. Rozwiąż problemy i odzyskaj kontrolę nad kontem!
Czy sprawdzanie BIK obniża zdolność? Obalamy mity! Dowiedz się, które zapytania szkodzą scoringowi i jak bezpiecznie szukać kredytu. Chroń swój BIK!
Windykacja: poznaj definicję, etapy procesu oraz kluczowe różnice między windykatorem a komornikiem. Zrozum swoje prawa i obowiązki. Sprawdź!
Oddalenie wniosku o upadłość spółki? Poznaj przyczyny, skutki i dalsze kroki. Sprawdź, jak zarząd uniknie odpowiedzialności z art. 299 KSH.
Zastanawiasz się, ile zarabia właściciel firmy? Poznaj prawdę o dochodach, wypłatach z JDG/Sp. z o.o., wpływie ZUS i podatków. Sprawdź, co wpływa na Twoje zarobki.
Odkryj, jak oszuści wyłudzają pożyczki i kredyty. Poznaj ich taktyki, kluczowe dane i skuteczne metody ochrony. Sprawdź, co robić krok po kroku, by zabezpieczyć swoje finanse.
Frankowicz BPH? Poznaj 3 drogi wyjścia z kredytu we frankach: pozew (97% wygranych), ugoda lub spłata. Sprawdź, jak unieważnić umowę i odzyskać pieniądze!
Zastanawiasz się nad biznesem z kurczakiem z rożna? Sprawdź szczegółową analizę kosztów, zysków i ryzyk. Dowiedz się, czy to dla Ciebie opłacalne!
Ile zarabia konsultantka Avon? Poznaj realne kwoty, system rabatowy i prowizje. Dowiedz się, jak zwiększyć zyski i zostać Liderem Sprzedaży.
Max Mara: Co to za firma? Poznaj historię, ikoniczne płaszcze i filozofię "real clothes for real women". Odkryj, dlaczego warto w nią inwestować!
Zastanawiasz się, czy BIK to Twój wróg? Odkryj, jak budować pozytywną historię kredytową, sprawdzić scoring i chronić się przed wyłudzeniami. Przejmij kontrolę nad finansami!
Wykreślenie hipoteki ze współwłasności wymaga zgody wszystkich właścicieli. Sprawdź nasz poradnik krok po kroku, jak zebrać dokumenty i wypełnić wniosek KW-WPIS.
Ile trwa upadłość konsumencka bez majątku? Poznaj realistyczny harmonogram (12-18 miesięcy) i kluczowe etapy. Odzyskaj spokój sprawdź, jak to działa!
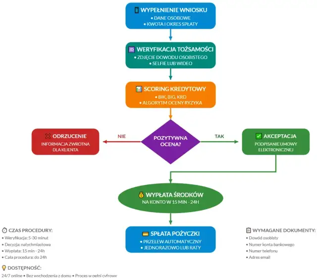
Sprawdź, jakie dokumenty są potrzebne do chwilówki! Dowiedz się o dowodzie osobistym, weryfikacji tożsamości i wymaganiach dochodowych. Przygotuj się na szybki wniosek.
Zrozum, jak działa VAT w firmie! Poznaj mechanizm VAT należnego i naliczonego, stawki, obowiązki (JPK, KSeF) i rejestrację. Opanuj rozliczenia!
Sprawdź, jak zweryfikować siebie i firmę w KRD oraz innych BIG. Dowiedz się, jak pobrać darmowy raport, usunąć wpis i dbać o wiarygodność finansową.
Analizujemy roczny zysk z inwestycji w złoto. Poznaj historyczne stopy zwrotu, prognozy na 2025/2026, koszty i podatki. Dowiedz się, jak zacząć!
Zastanawiasz się, gdzie pobrać wniosek o upadłość konsumencką? Odkryj, jak złożyć go elektronicznie przez KRZ. Krok po kroku, dokumenty, koszty i błędy do uniknięcia. Sprawdź!
Pożyczka a podatki: Sprawdź, kiedy płacisz PCC (0,5% czy 20%) i jak skorzystać ze zwolnień rodzinnych. Uniknij kar i rozlicz dług prawidłowo!
Sprawdź, ile możesz zarobić bez podatku do 26. roku życia! Poznaj limit 85 528 zł, zasady zerowego PIT, umowy objęte ulgą i wpływ ZUS.
Odkryj, jaka to firma Guess! Poznaj historię braci Marciano, kultowe kampanie, asortyment od dżinsów po akcesoria i pozycjonowanie marki premium.
Nota obciążeniowa za koszty windykacji to jedyny słuszny dokument. Dowiedz się, dlaczego nie faktura VAT i jak poprawnie rozliczyć rekompensatę 40, 70, 100 euro. Uniknij błędów!
Sprawdź, jak szybko i bezpłatnie zweryfikować upadłość firmy w KRZ, KRS i CEIDG. Chroń swój biznes przed ryzykiem niewypłacalności kontrahenta. Dowiedz się, co robić dalej!
Spłaciłeś kredyt? Wykreślenie hipoteki z księgi wieczystej to Twój obowiązek. Poznaj kompletny poradnik: dokumenty, KW-WPIS, koszty i terminy. Sprawdź, jak to zrobić!
Jak zweryfikować firmę po NIP? Poznaj praktyczny przewodnik krok po kroku po CEIDG, KRS, Białej Liście VAT i BIG. Zabezpiecz swój biznes!
AvaFin (Lendon) weryfikuje BIK i inne rejestry. Sprawdź, jak jest oceniana Twoja historia kredytowa i co zrobić, by dostać pożyczkę mimo negatywnych wpisów.