W dzisiejszych czasach, kiedy nagłe wydatki potrafią zaskoczyć każdego, pożyczki krótkoterminowe, potocznie zwane chwilówkami, stanowią dla wielu osób szybkie i dostępne rozwiązanie. Jako Olaf Jasiński, widzę, że często pojawia się wiele pytań dotyczących tego, co faktycznie jest potrzebne, aby taką pożyczkę uzyskać. W tym artykule szczegółowo omówię, jakie dokumenty i wymagania są niezbędne do uzyskania chwilówki w Polsce, aby rozwiać wszelkie wątpliwości i przygotować Cię do sprawnego procesu wnioskowania.
Chwilówka bez tajemnic sprawdź, co naprawdę jest potrzebne do szybkiej pożyczki
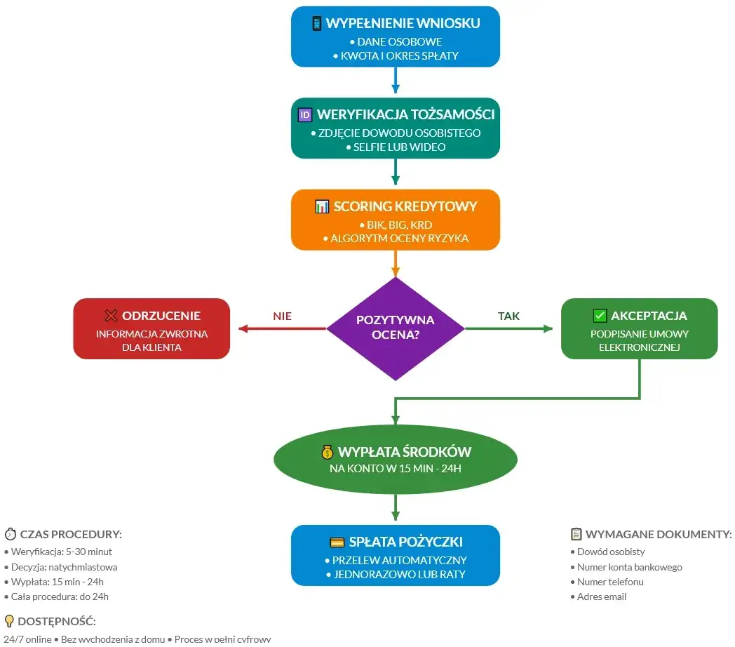
- Ważny dowód osobisty to absolutna podstawa do złożenia wniosku o chwilówkę.
- Większość firm pożyczkowych akceptuje oświadczenie o dochodach, bez wymogu formalnego zaświadczenia od pracodawcy.
- Posiadanie osobistego rachunku bankowego w polskim banku jest kluczowe zarówno do weryfikacji, jak i wypłaty środków.
- Weryfikacja tożsamości odbywa się najczęściej poprzez przelew weryfikacyjny lub nowoczesne aplikacje, takie jak Kontomatik czy mObywatel.
- Firmy pożyczkowe zawsze sprawdzają historię kredytową wnioskodawcy w bazach dłużników (np. BIK, KRD).
- Dodatkowe dokumenty potwierdzające dochód są wymagane rzadko, głównie przy wyższych kwotach pożyczek.
Dowód osobisty podstawa każdej chwilówki
Z mojego doświadczenia wynika, że pierwszy i najważniejszy dokument, o którym musisz pamiętać, to Twój dowód osobisty. Bez niego ani rusz!Dlaczego dowód osobisty jest absolutną podstawą?
Ważny dowód osobisty jest bezwzględnie wymaganym dokumentem przez każdą legalną firmę pożyczkową w Polsce. To nie jest tylko formalność, ale kluczowy element całego procesu. Służy on przede wszystkim do jednoznacznej weryfikacji Twojej tożsamości, potwierdzenia Twojej pełnoletności (zwykle 18+, choć niektóre firmy podnoszą ten próg do 21 lat) oraz polskiego obywatelstwa. Bez tych danych, żadna instytucja finansowa nie może zgodnie z prawem udzielić Ci pożyczki.Jakie dane z dowodu będą potrzebne podczas wypełniania wniosku?
Podczas wypełniania wniosku online o chwilówkę, firmy pożyczkowe standardowo proszą o kilka kluczowych danych z Twojego dowodu osobistego. Musisz mieć je pod ręką, aby proces przebiegł sprawnie:
- Twoje imię i nazwisko, dokładnie tak, jak widnieje na dokumencie.
- Numer PESEL, który jest Twoim unikalnym identyfikatorem.
- Seria i numer dowodu osobistego te dane są niezbędne do jego weryfikacji.
Czy paszport lub prawo jazdy mogą zastąpić dowód osobisty?
To częste pytanie, na które odpowiedź jest zazwyczaj negatywna. Paszport lub prawo jazdy zazwyczaj nie mogą zastąpić dowodu osobistego w procesie wnioskowania o chwilówkę w Polsce. Dowód osobisty jest preferowanym, a często jedynym akceptowanym dokumentem, ponieważ zawiera wszystkie niezbędne dane do weryfikacji tożsamości w kontekście polskiego systemu prawnego i finansowego. Inne dokumenty, choć potwierdzają tożsamość, mogą nie zawierać wszystkich informacji wymaganych przez pożyczkodawców do spełnienia wymogów regulacyjnych.

Krok po kroku: Jak firmy pożyczkowe sprawdzają Twoją tożsamość?
Poza samym dowodem osobistym, kluczowe jest również to, w jaki sposób firmy pożyczkowe potwierdzają, że to Ty składasz wniosek. Istnieje kilka metod, które warto znać.
Przelew weryfikacyjny tradycyjna i wciąż popularna metoda
Przelew weryfikacyjny to od lat jedna z najpopularniejszych metod potwierdzania tożsamości. Polega ona na wykonaniu symbolicznego przelewu (najczęściej 1 grosz lub 1 złoty) z Twojego osobistego rachunku bankowego na konto firmy pożyczkowej. Kluczowe jest to, aby dane właściciela rachunku bankowego zgadzały się w 100% z danymi podanymi we wniosku o pożyczkę. To prosta, ale skuteczna metoda, która pozwala pożyczkodawcy upewnić się, że to Ty jesteś osobą wnioskującą o środki.
Nowoczesne aplikacje weryfikacyjne (Kontomatik, Instantor) jak działają i czy są bezpieczne?
Wraz z rozwojem technologii, na rynku pojawiły się nowoczesne aplikacje weryfikacyjne, takie jak Kontomatik czy Instantor. Działają one na zasadzie automatycznego i bezpiecznego łączenia się z Twoim kontem bankowym (po Twojej zgodzie i autoryzacji). Aplikacje te nie tylko weryfikują Twoją tożsamość, ale także analizują historię transakcji, co pomaga pożyczkodawcy ocenić Twoją zdolność kredytową. Są to rozwiązania w pełni bezpieczne, wykorzystujące szyfrowane połączenia, a Twoje dane są chronione zgodnie z obowiązującymi standardami.
Rola aplikacji mObywatel w procesie pożyczkowym
Coraz większą rolę w procesie potwierdzania tożsamości odgrywa również aplikacja mObywatel. Dzięki niej, możesz w wygodny i bezpieczny sposób zweryfikować swoją tożsamość, korzystając z danych zawartych w Twoim cyfrowym dowodzie osobistym. To rozwiązanie jest nie tylko wygodne, ale także bardzo wiarygodne, ponieważ opiera się na oficjalnych danych państwowych. Spodziewam się, że w przyszłości będzie ono jeszcze szerzej wykorzystywane.
Dlaczego posiadanie własnego konta w banku jest kluczowe?
Jak już wspomniałem, posiadanie osobistego rachunku w polskim banku jest praktycznie zawsze warunkiem koniecznym do uzyskania chwilówki. Służy on nie tylko do wspomnianej wcześniej weryfikacji tożsamości poprzez przelew, ale przede wszystkim jest to konto, na które zostaną wypłacone pożyczone środki. Bez aktywnego konta bankowego na Twoje nazwisko, otrzymanie chwilówki jest niemożliwe.
Dochody pod lupą: kiedy oświadczenie wystarczy, a kiedy potrzebne są dodatkowe dokumenty?
Zdolność kredytowa, czyli możliwość spłaty pożyczki, jest dla pożyczkodawcy równie ważna jak Twoja tożsamość. Przyjrzyjmy się, jak firmy weryfikują Twoje dochody.
"Chwilówka na oświadczenie" co to dokładnie oznacza w praktyce?
Termin "chwilówka na oświadczenie" jest bardzo popularny w branży. Oznacza on, że w większości przypadków, zwłaszcza przy standardowych i niższych kwotach pożyczek, firmy pożyczkowe bazują na Twojej deklaracji o wysokości i źródle dochodów. Składasz takie oświadczenie bezpośrednio we wniosku online, bez wymogu dostarczania formalnego zaświadczenia od pracodawcy. To znacznie przyspiesza proces i ułatwia dostęp do finansowania.
Sytuacje, w których pożyczkodawca może poprosić o dodatkowe dokumenty
Chociaż oświadczenie często wystarcza, istnieją sytuacje, w których pożyczkodawca może poprosić o dodatkowe dokumenty potwierdzające dochód. Dzieje się tak zazwyczaj w kilku przypadkach:
- Gdy ubiegasz się o wyższe kwoty pożyczki, które wykraczają poza standardowe oferty.
- W przypadku, gdy pożyczkodawca ma wątpliwości co do Twojej zdolności kredytowej na podstawie danych z baz dłużników.
- Jeśli Twoje oświadczenie o dochodach wydaje się niewystarczające do spłaty wnioskowanej kwoty.
Jakie dokumenty potwierdzają dochód?
Jeśli zajdzie potrzeba potwierdzenia dochodu dodatkowymi dokumentami, pożyczkodawcy najczęściej akceptują:
- Wyciąg z konta bankowego z ostatnich 3-6 miesięcy, który pokazuje regularne wpływy.
- Zaświadczenie o zarobkach od pracodawcy.
- Druk RMUA lub ostatni odcinek renty/emerytury.
- Deklaracja PIT za poprzedni rok rozliczeniowy (szczególnie dla osób prowadzących działalność gospodarczą).
Czy brak stałej umowy o pracę definitywnie zamyka drogę do pożyczki?
Absolutnie nie! Brak stałej umowy o pracę (umowa o pracę na czas nieokreślony) nie zamyka definitywnie drogi do pożyczki. Firmy pożyczkowe są elastyczne i akceptują różne źródła dochodu. Ważne jest, abyś posiadał inne, stałe i udokumentowane źródło dochodu, takie jak:
- Umowa zlecenie lub umowa o dzieło.
- Renta lub emerytura.
- Dochody z działalności gospodarczej.
- Dochody z najmu nieruchomości.
Ważne jest, aby dochód był regularny i pozwalał na terminową spłatę zobowiązania.
O czym pamiętać przed złożeniem wniosku o chwilówkę?
Zanim przystąpisz do wypełniania wniosku, warto zwrócić uwagę na kilka dodatkowych, ale równie istotnych kwestii.
Pełna zdolność do czynności prawnych co to jest i dlaczego ma znaczenie?
Pełna zdolność do czynności prawnych oznacza, że jesteś osobą pełnoletnią (ukończyłeś 18 lat) i nie zostałeś ubezwłasnowolniony. Jest to fundamentalny wymóg dla każdej osoby ubiegającej się o pożyczkę, ponieważ tylko osoby z pełną zdolnością do czynności prawnych mogą zawierać ważne umowy cywilnoprawne, w tym umowy pożyczki. Bez tego warunku, umowa byłaby nieważna.
Polski numer telefonu i adres e-mail dlaczego są wymagane?
Posiadanie aktywnego polskiego numeru telefonu komórkowego i adresu e-mail jest niezbędne w procesie wnioskowania o chwilówkę. Służą one jako główne kanały komunikacji z pożyczkodawcą. Na numer telefonu otrzymasz SMS-y weryfikacyjne oraz informacje o statusie wniosku, a na adres e-mail umowę pożyczki, potwierdzenia i inne ważne dokumenty. To kluczowe dla sprawnego przebiegu procesu i szybkiego dostępu do informacji.
Sprawdzenie w bazach BIK i KRD jak firmy oceniają Twoją wiarygodność finansową?
Każda legalna firma pożyczkowa ma obowiązek weryfikacji klienta w bazach dłużników. Mowa tu o Biurze Informacji Kredytowej (BIK), Krajowym Rejestrze Długów (KRD), BIG InfoMonitor czy ERIF. To standardowa procedura, która pozwala pożyczkodawcy ocenić Twoją wiarygodność finansową i ryzyko związane z udzieleniem pożyczki. Negatywna historia kredytowa, czyli niespłacone w terminie zobowiązania lub wysokie zadłużenie, może być niestety podstawą do odrzucenia wniosku. Dlatego zawsze apeluję o odpowiedzialne zarządzanie swoimi finansami.Lista kontrolna: co przygotować przed wnioskowaniem o chwilówkę?
Aby maksymalnie ułatwić sobie proces wnioskowania o chwilówkę, przygotowałem zwięzłą listę kontrolną. Mając te rzeczy pod ręką, złożysz wniosek szybko i bezproblemowo.
Podsumowanie kluczowych dokumentów i informacji: co musisz mieć pod ręką?
Przed rozpoczęciem procesu aplikacyjnego upewnij się, że masz przygotowane:
- Ważny dowód osobisty (fizycznie lub dane z aplikacji mObywatel).
- Dane z dowodu osobistego: imię, nazwisko, PESEL, seria i numer.
- Numer Twojego osobistego rachunku bankowego w polskim banku.
- Aktywny polski numer telefonu komórkowego.
- Aktywny adres e-mail.
- Informacje o Twoich dochodach (źródło i orientacyjna wysokość).
Przeczytaj również: PCC-3 od pożyczki: Uniknij 20% podatku! Kompletny przewodnik.
Jak uniknąć najczęstszych błędów we wniosku, które prowadzą do jego odrzucenia?
Wypełniając wniosek, łatwo o pomyłki, które mogą skutkować jego odrzuceniem. Oto kilka praktycznych wskazówek, jak ich uniknąć:
- Dokładnie sprawdź zgodność danych: Upewnij się, że wszystkie dane, które wpisujesz we wniosku, zgadzają się z tymi na Twoim dowodzie osobistym i w Twoim banku. Nawet drobne literówki mogą być problemem.
- Wprowadź poprawny numer konta bankowego: To krytyczny punkt. Błędny numer konta uniemożliwi wypłatę środków. Zawsze weryfikuj go dwukrotnie.
- Używaj aktualnych danych kontaktowych: Upewnij się, że podany numer telefonu i adres e-mail są aktywne i masz do nich dostęp.
- Szczerze deklaruj dochody: Nie zaniżaj ani nie zawyżaj swoich dochodów. Firmy pożyczkowe i tak weryfikują Twoją zdolność kredytową, a nieprawdziwe dane mogą prowadzić do odrzucenia wniosku.
- Zapoznaj się z regulaminem: Zawsze przeczytaj warunki pożyczki i regulamin przed złożeniem wniosku.
